CA-IS3215VNW
量产
工业级单通道增强隔离栅极驱动器
CA-IS3215/6 是一系列基于电容隔离的集成多种保
护功能的单通道栅极驱动器,可用于驱动SiC、IGBT和
MOSFET器件。器件具有先进的主动保护功能、出色的
动态性能和高可靠性,同时具有高达±15A 峰值的拉/灌
电流能力。
CA-IS3215/6通过 SiO2 电容隔离技术实现控制侧与
驱动侧的电气隔离,支持1.5kVRMS的隔离工作电压、
12.8 kVPK 浪涌抗扰度,额定工作电压下隔离栅寿命超过
40年,同时具有良好的器件一致性以及>150 kV/μs 的共
模瞬态抗扰度 (CMTI)。
CA-IS3215/6具有以下多重保护功能:快速过流和
短路检测、有源短路保护、有源米勒钳位、主动下拉、
短路钳位、软关断、故障报告、控制和驱动侧电源
UVLO,同时针对SiC和IGBT开关行为进行了优化,并
提高了可靠性。CA-IS3215/6全系列采用SOIC-16宽体封
装,爬电距离和间隙距离大于8mm。
-
特性
5.7 kVRMS耐压等级的单通道隔离栅极驱动器
驱动最高达 2121 VPK的SiC MOSFET和 IGBT
33V 最大输出驱动电压 (VDDVEE)
±15A 峰值驱动电流能力
OUTH和OUTL分离输出配置
高共模瞬态抗扰度:
150 kV/μs(最小值)
200ns 响应时间的快速 DESAT 保护功能
内置4 A峰值电流有源米勒钳位
发生故障时 400 mA (IGBT)或1 A (SiC) 软关断
驱动侧和控制侧独立的ASC 输入控制,用于在系统故障时强制开通功率管
过饱和故障时,FLT警告,通过RST/EN复位
快速响应的RST/EN关断/使能
输入引脚上40 ns(典型值)瞬态和脉冲抑制功能
12 V VDD UVLO 和电源READY指示功能
直通死区保护(部分型号)
延时特性:
130 ns(最大值)传播延迟(无直通死区保护的型号),150 ns(最大值)传播延迟(有直通死区保护的型号)
30 ns(最大值)脉宽失真
30 ns(最大值)器件间延时匹配SOIC-16 宽体封装,爬电距离和间隙距离 >8mm
额定工作电压下隔离栅寿命大于40年
工作结温(TJ)范围 :
-40°C至 150°C
-
应用
-
大功率变频器
-
太阳能逆变器
-
直流快速充电桩
-
-
器件信息
零件号 封装 封装尺寸(标称值) CA-IS3215xxW SOIC16-WB (W)
10.3 mm x 7.5 mm CA-IS3216xxW SOIC16-WB (W)
10.3 mm x 7.5 mm -
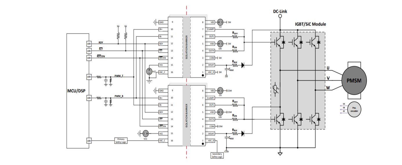
简化通道结构图
-
技术文档
文档名称
文件种类
更新日期
-
文件种类: APPNOTE
更新日期: 2025.05.08
-
-
认证标准
认证名称
认证种类
认证编号
认证日期
-
认证种类: 可靠性
认证编号: CA-IS3215VNW_V1.0
认证日期: 2025.04.23
-
认证种类: VDE
认证编号: 40057278
认证日期: 2025.02.28
-
认证种类: TÜV-EN IEC 62368
认证编号: AK 50656801 0001
认证日期: 2024.12.26
-
认证种类: TÜV-EN 61010
认证编号: AK 50656808 0001
认证日期: 2024.12.26
-
认证种类: UL
认证编号: UL-US-L511334-11-71100202-9
认证日期: 2023.09.06
-